关于来斯奥
米兰online(中国)
品牌合作
OEM/ODM合作
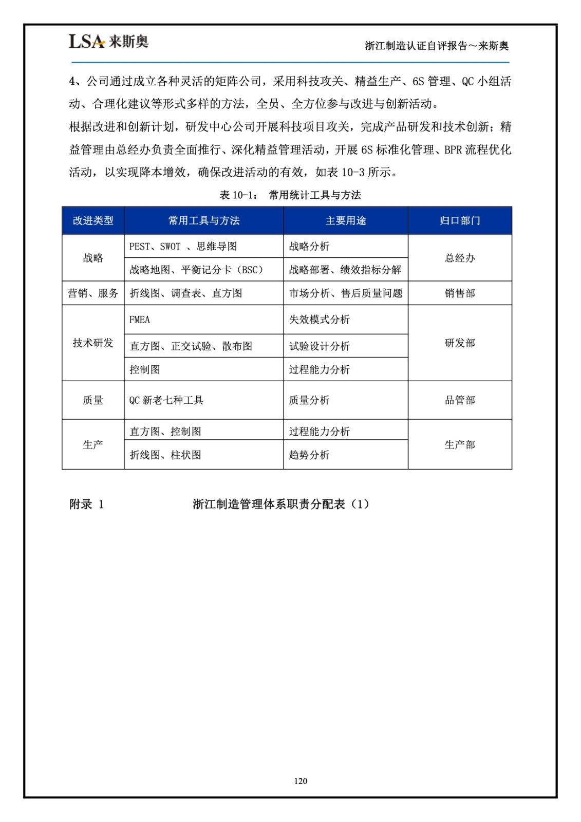
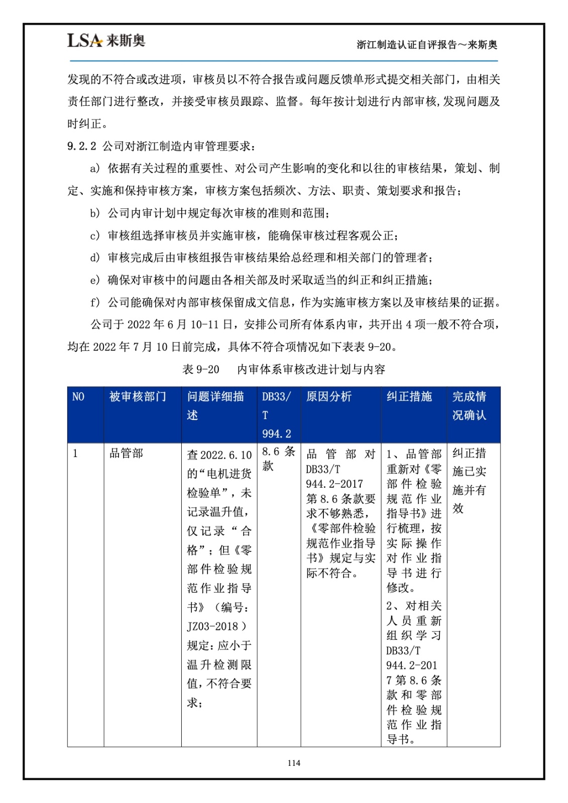
外贸合作
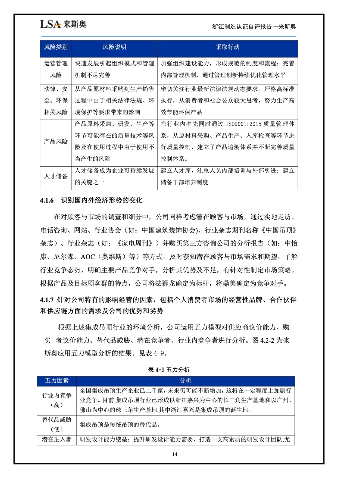
工程公司
媒体中心
联系我们
天猫
京东
抖音
卫浴空调
高端墙面
高端吊顶
厨房电器
照明电器
阳台电器
新闻资讯
来斯奥课堂
2024 年“浙江制造”认证 自评报告
发布时间:
2024-07-12 14:33
上一篇:
2023 年社会责任报告 来斯奥
下一篇:
赋能未来 | 同城·抖客来专项培训圆满收官
返回
米兰网站web版登录入口 2015-2024版权所有 站长统计 浙公网安备 33041102000261号浙ICP备09033127号-1 Made by RESUN
博鱼·官方版网站登录入口
|
利记·sbobet(中国)-官方网站
|
利记官网地址
|
押球最新版APP·(中国)官方网站
|
悟空官网
|
虎牙官方网页版
|
博鱼网页版登入界面
|
买球在线(中国)唯一官方网站
|