关于来斯奥
米兰online(中国)
品牌合作
OEM/ODM合作
外贸合作
工程公司
媒体中心
联系我们
天猫
京东
抖音
卫浴空调
高端墙面
高端吊顶
厨房电器
照明电器
阳台电器
新闻资讯
来斯奥课堂
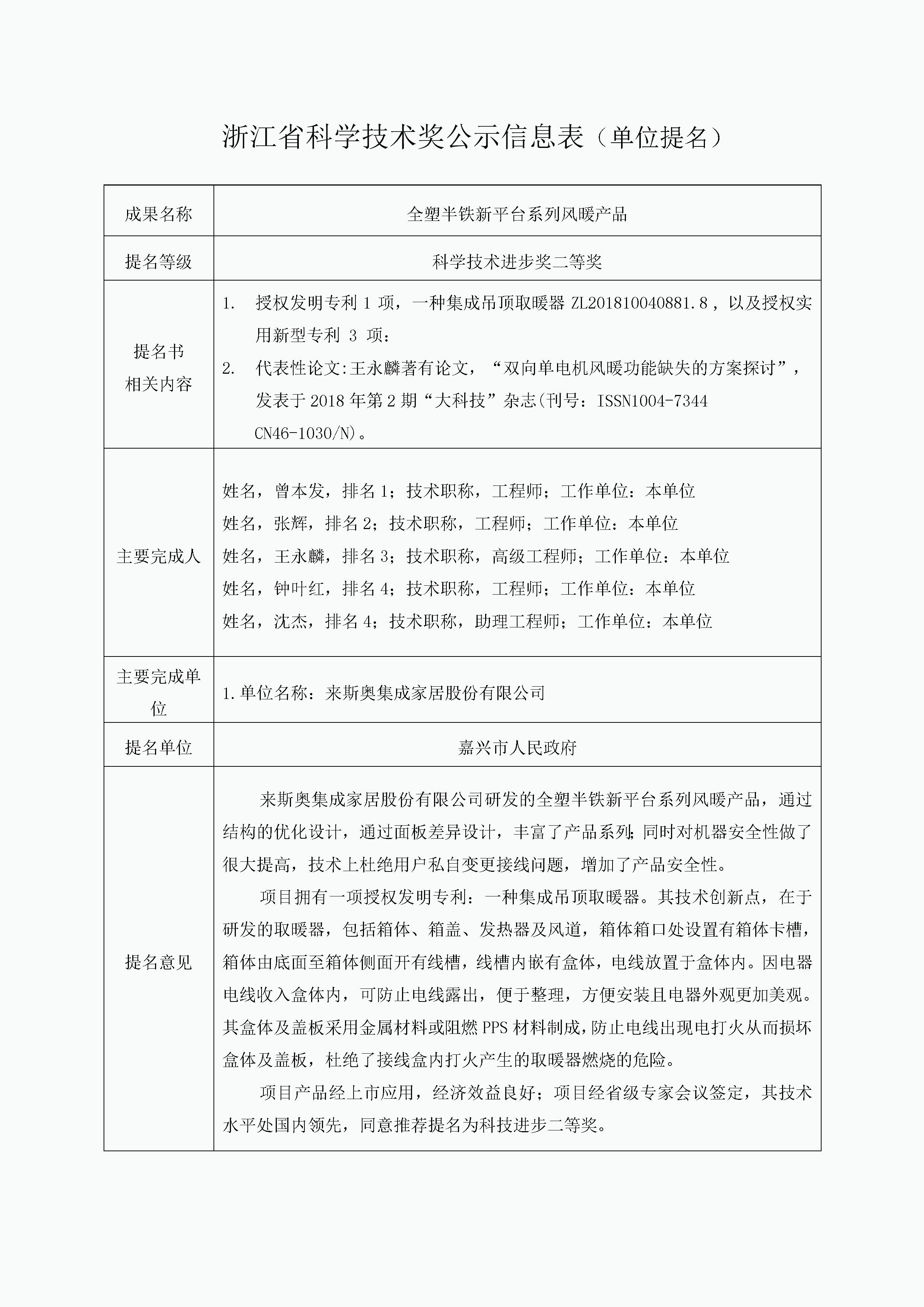
浙江省科学技术奖公示
发布时间:
2023-03-08 16:15
上一篇:
设计达人看这里!来斯奥第二届顶墙整装设计大赛开始啦~
下一篇:
赢战2023|来斯奥核心经销商大会暨2023新品发布会圆满落幕!
返回
米兰网站web版登录入口 2015-2024版权所有 站长统计 浙公网安备 33041102000261号浙ICP备09033127号-1 Made by RESUN
博鱼·官方版网站登录入口
|
利记·sbobet(中国)-官方网站
|
利记官网地址
|
押球最新版APP·(中国)官方网站
|
悟空官网
|
虎牙官方网页版
|
博鱼网页版登入界面
|
买球在线(中国)唯一官方网站
|